LEA-6H Breakout
A versatile breakout board for the U-blox LEA6-H module.

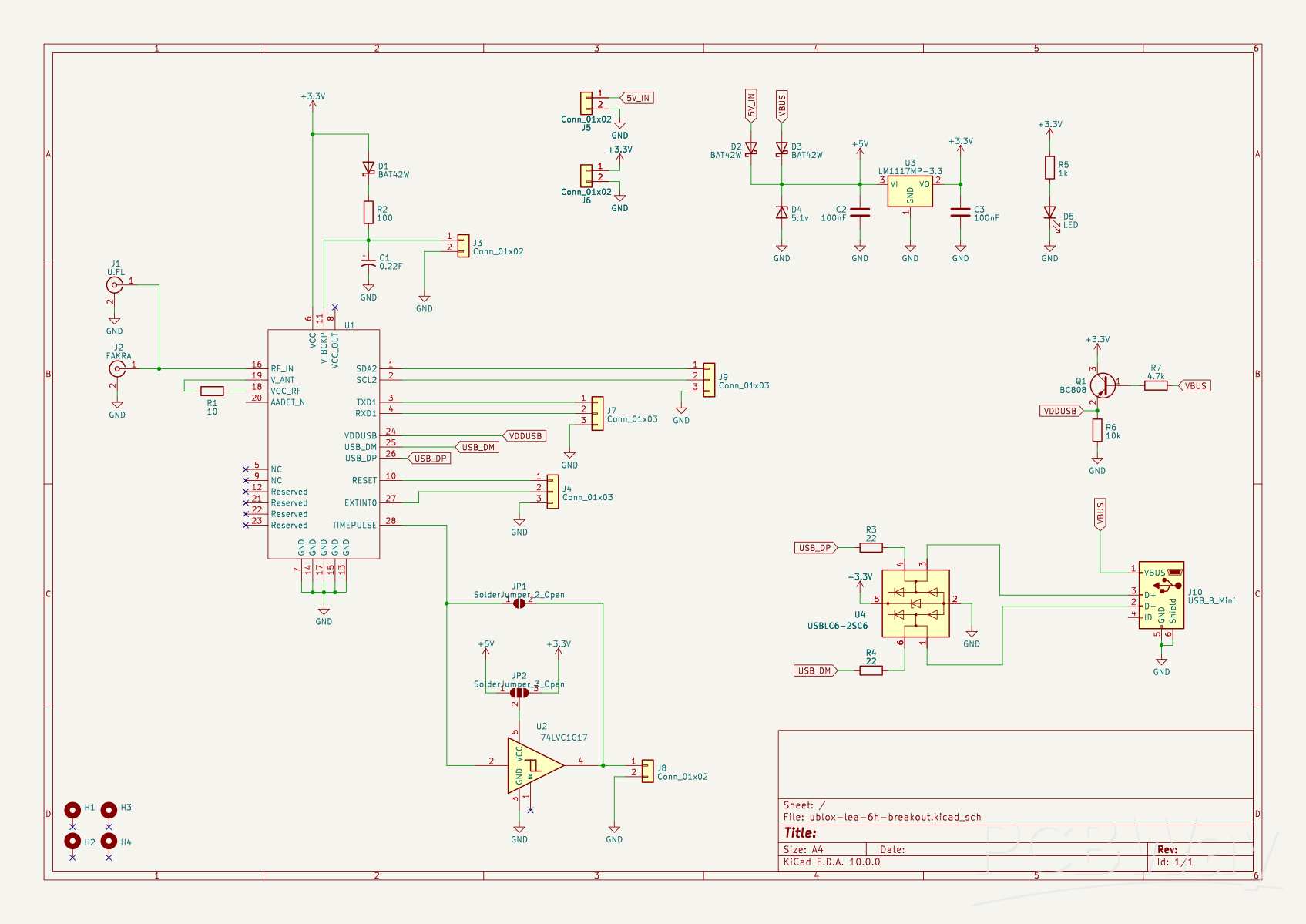
This breakout board exposes all the interfaces of the GPS-module:
- USB self-powered or bus-powered
- 3.3v UART
- I2C
- PPS signal out with a buffer/levelshifter
It works with either on 5v or 3.3v.
In self-powered configuration removing and reasserting VBUS will reset the GPS-modules USB interface via Q1, which allows it to operate in both modes without hardware changes.
C1 is an optional 0.22F super cap that's connected to the battery input of the module. It will keep the GPS buffered and allow for faster warm starts.
Optional Parts
- Populate J10, U4, R4, R3, Q1, R7 and R6 if you want USB connectivity
- Populate U2 and solder JP2 depending on your desired output voltage. If your are not populating U2, short JP1 instead.
- Populate D1, R2 and C1 for the super cap buffer
- Populate either J2 with a FAKRA or a SMA connector. Alternatively populate J1 with a U.FL connector
- If you only have a 3.3v input don't populate linear regulator section. Leave D1, D3, D4, C2, U3, C3 unpopulated.
Schematic

Example Use Case

Aside from the obvious use case of figuring out your position, his board can be added to a raspberry pi to turn into an precision timeserver for your local network.
See https://austinsnerdythings.com/2025/02/14/revisiting-microsecond-accurate-ntp-for-raspberry-pi-with-gps-pps-in-2025/ for a possible setup.
LEA-6H Breakout
*PCBWay community is a sharing platform. We are not responsible for any design issues and parameter issues (board thickness, surface finish, etc.) you choose.
CERN-OHL-P-2.0 License
Read More⇒
Raspberry Pi 5 7 Inch Touch Screen IPS 1024x600 HD LCD HDMI-compatible Display for RPI 4B 3B+ OPI 5 AIDA64 PC Secondary Screen(Without Speaker)
BUY NOW- Comments(3)
- Likes(0)
- 0 USER VOTES
- YOUR VOTE 0.00 0.00
- 1
- 2
- 3
- 4
- 5
- 6
- 7
- 8
- 9
- 10
- 1
- 2
- 3
- 4
- 5
- 6
- 7
- 8
- 9
- 10
- 1
- 2
- 3
- 4
- 5
- 6
- 7
- 8
- 9
- 10
- 1
- 2
- 3
- 4
- 5
- 6
- 7
- 8
- 9
- 10
More by Sebastian S.
-
-
ARPS-2 – Arduino-Compatible Robot Project Shield for Arduino UNO
1331 0 4 -
-
A Compact Charging Breakout Board For Waveshare ESP32-C3
1856 3 7 -
AI-driven LoRa & LLM-enabled Kiosk & Food Delivery System
1844 2 0 -
-
-
-
ESP32-C3 BLE Keyboard - Battery Powered with USB-C Charging
2019 0 1 -







