Firat Deveci
TURKEY ? + Follow
Edit Project
Description
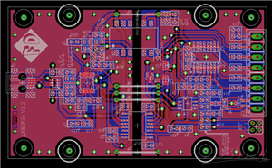
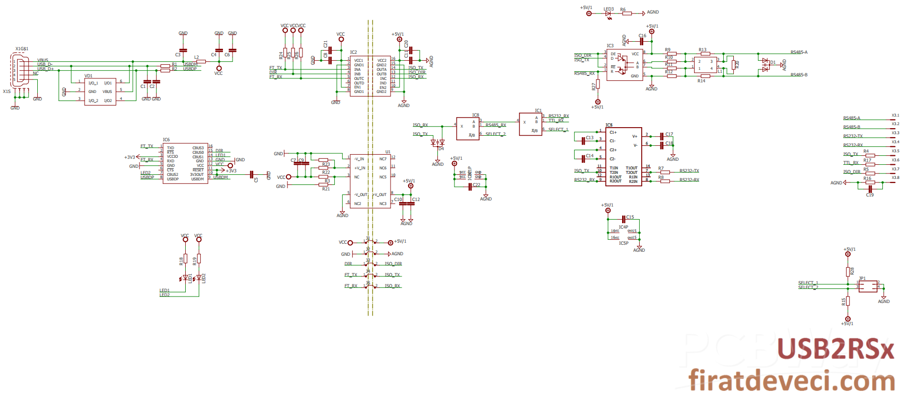
USB2RSx - Isolated USB to RS232/RS485/UART TTL Converter
This is fully 5kV Isolated USB to RS232/RS485/UART TTL Converter.
Communation speed is up to 3MBaud.
You can see full speed RS485 and RS232 electric signal at 3Mbaud.
For more details: USB2RSx


Dec 21,2018
5,435 views
USB2RSx - Isolated USB to RS232/RS485/UART TTL Converter
2 Layers PCB 96 x 56 mm FR-4, 1.6 mm, 1, HASL with lead, Green Solder Mask, White silkscreen
The USB2RSx is an isolated interface converter that enables communication between a USB host and serial interfaces such as RS232, RS485, or
5435
9
0
9.46 (6)
Published: Dec 21,2018
Standard PCB
Download Gerber file 135
BOM(Bill of materials)
Purchase
Donation Received ($)
PCBWay Donate 10% cost To Author
File Last Updated: 2026/03/27 (GMT+8)
File update record
2026-03-2703:34:41
Parts List (BOM) is updated.
2026-03-2703:34:41
Gerber file is updated.
Only PCB
PCB+Assembly
*PCBWay community is a sharing platform. We are not responsible for any design issues and parameter issues (board thickness, surface finish, etc.) you choose.
Copy this HTML into your page to embed a link to order this shared project
Copy
Copyright Info
Attribution-ShareAlike (CC BY-SA) License
Read More⇒
Under the
Attribution-ShareAlike (CC BY-SA)
License.
Raspberry Pi 5 7 Inch Touch Screen IPS 1024x600 HD LCD HDMI-compatible Display for RPI 4B 3B+ OPI 5 AIDA64 PC Secondary Screen(Without Speaker)
BUY NOW- Comments(0)
- Likes(9)
Upload photo
You can only upload 5 files in total. Each file cannot exceed 2MB. Supports JPG, JPEG, GIF, PNG, BMP
0 / 10000
It looks like you have not written anything. Please add a comment and try again.
You can upload up to 5 images!
Image size should not exceed 2MB!
File format not supported!
View More
-
James Alexander
Dec 25,2025
-
Slobodan Simic
May 12,2023
-
Mehmet Gurcan Yucedag
Mar 26,2023
-
Engineer
Jul 24,2022
-
Stan
Jul 02,2022
-
Зелинский Владислав
Oct 02,2021
-
Engineer
Jul 14,2020
-
Ömer K?l?ç
May 10,2020
-
MUSLUMK
Feb 08,2019
View More
VOTING
6 votes
- 6 USER VOTES
9.46
- YOUR VOTE 0.00 0.00
- 1
- 2
- 3
- 4
- 5
- 6
- 7
- 8
- 9
- 10
Design
1/4
- 1
- 2
- 3
- 4
- 5
- 6
- 7
- 8
- 9
- 10
Usability
2/4
- 1
- 2
- 3
- 4
- 5
- 6
- 7
- 8
- 9
- 10
Creativity
3/4
- 1
- 2
- 3
- 4
- 5
- 6
- 7
- 8
- 9
- 10
Content
4/4
-
8design
-
8usability
-
8creativity
-
8content
8.00
-
10design
-
9usability
-
8creativity
-
8content
8.75
-
10design
-
10usability
-
10creativity
-
10content
10.00
-
10design
-
10usability
-
10creativity
-
10content
10.00
-
10design
-
10usability
-
10creativity
-
10content
10.00
-
10design
-
10usability
-
10creativity
-
10content
10.00
More by Firat Deveci
You may also like
-
-
ARPS-2 – Arduino-Compatible Robot Project Shield for Arduino UNO
1335 0 4 -
-
A Compact Charging Breakout Board For Waveshare ESP32-C3
1864 3 7 -
AI-driven LoRa & LLM-enabled Kiosk & Food Delivery System
1851 2 0 -
-
-
-
ESP32-C3 BLE Keyboard - Battery Powered with USB-C Charging
2029 0 1 -







