|
KiCad 9.0 |
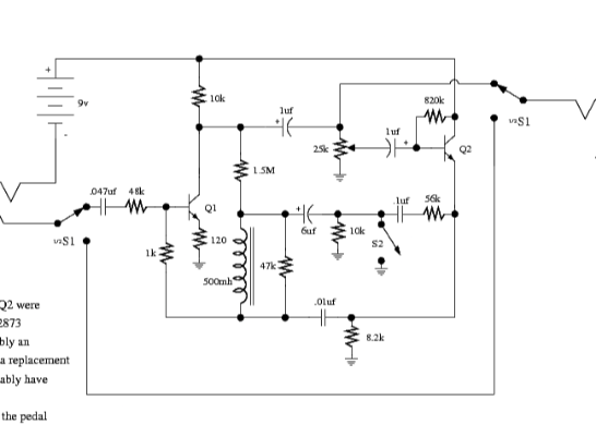
Boom!2 Boomerang Clone
This is my attempt to clone the Maestro Boomerang BG-2, or at least the PCB for one. The PCB is designed for THT components and manual assembly. There are a couple of challenges to building this, firstly sourcing a 500mH inductor, and secondly getting a suitable enclosure. The PCB is set up to have a few of the components off-board:
- The inductor
- The Wah/Volume switch (SW1, and SPST foot switch)
- The potentiometer, which needs to be attached to a rocking pedal
- The jack sockets, and power barrel jack, which would be mounted to the case
- I haven't decided on the transistors to use for Q1 and Q2, but they should be a medium gain silicon transistor (though I am tempted to try germanium ones at some point)
There are suitable pedal enclosures on 3D printing sites like thingiverse. I wlll be updating this listing once I actually build one, as well as putting a video of the build on YouTube (youtube.com/@hackingandmaking) and have details on the website hackingandmaking.com.
Boom!2 Boomerang Clone
Attribution-ShareAlike (CC BY-SA) License
Read More⇒
Raspberry Pi 5 7 Inch Touch Screen IPS 1024x600 HD LCD HDMI-compatible Display for RPI 4B 3B+ OPI 5 AIDA64 PC Secondary Screen(Without Speaker)
BUY NOW- Comments(1)
- Likes(0)
- 0 USER VOTES
- YOUR VOTE 0.00 0.00
- 1
- 2
- 3
- 4
- 5
- 6
- 7
- 8
- 9
- 10
- 1
- 2
- 3
- 4
- 5
- 6
- 7
- 8
- 9
- 10
- 1
- 2
- 3
- 4
- 5
- 6
- 7
- 8
- 9
- 10
- 1
- 2
- 3
- 4
- 5
- 6
- 7
- 8
- 9
- 10
More by Peter Ashton
-
-
ARPS-2 – Arduino-Compatible Robot Project Shield for Arduino UNO
1338 0 4 -
-
A Compact Charging Breakout Board For Waveshare ESP32-C3
1867 3 7 -
AI-driven LoRa & LLM-enabled Kiosk & Food Delivery System
1858 2 0 -
-
-
-
ESP32-C3 BLE Keyboard - Battery Powered with USB-C Charging
2037 0 1 -







